Framework原理介绍
架构图
GeaFlow Framework的架构如下图所示:

- 高阶API:GeaFlow通过Environment接口适配异构的分布式执行环境(K8S、Ray、Local),使用Pipeline封装了用户的数据处理流程,使用Window抽象统一了流处理(无界Window)和批处理(有界Window)。Graph接口提供了静态图和动态图(流图)上的计算API,如append/snapshot/compute/traversal等,Stream接口提供了统一流批处理API,如map/reduce/join/keyBy等。
- 逻辑执行计划:逻辑执行计划信息统一封装在PipelineGraph对象内,将高阶API对应的算子(Operator)组织在DAG中,算子一共分为5大类:SourceOperator对应数据源加载、OneInputOperator/TwoInputOperator对应传统的数据处理、IteratorOperator对应静态/动态图计算。DAG中的点(PipelineVertex)记录了算子(Operator)的关键信息,如类型、并发度、算子函数等信息,边(PipelineEdge)则记录了数据shuffle的关键信息,如Partition规则(forward/broadcast/key等)、编解码器等。
- 物理执行计划:物理执行计划信息统一封装在ExecutionGraph对象内,并支持二级嵌套结构,以尽可能将可以流水线执行的子图(ExecutionVertexGroup)结构统一调度。图中示例的物理执行计划DAG被划分为三部分子图结构分别执行。
- 调度器:GeaFlow设计了基于Cycle的调度器(CycleScheduler)实现对流、批、图的统一调度,调度过程通过事件驱动模型触发。物理执行计划中的每部分子图都会被转换为一个ExecutionCycle对象,调度器会向Cycle的头结点(Head)发送Event,并接收Cycle尾结点(Tail)的发回的Event,形成一个完整的调度闭环。对于流处理,每一轮Cycle调度会完成一个Window的数据的处理,并会一直不停地执行下去。对于批处理,整个Cycle调度仅执行一轮。对于图处理,每一轮Cycle调度会完成一次图计算迭代。
- 运行时组件:GeaFlow运行时会拉起Client、Master、Driver、Container组件。当Client提交Pipeline给Driver后,会触发执行计划构建、分配Task(ResourceManagement提供资源)和调度。每个Container内可以运行多个Worker组件,不同Worker组件之间通过Shuffle模块交换数据,所有的Worker都需要定期向Master上报心跳(HeartbeatManagement),并向时序数据库上报运行时指标信息。另外GeaFlow运行时也提供了故障容忍机制(FailOver),以便在异常/中断后能继续执行。
计算引擎
GeaFlow计算引擎核心模块主要包括执行计划生成和优化、统一Cycle调度以及Worker运行时执行。下面就这几个核心模块进行介绍说明。
执行计划
针对流图场景提交的PipelineTask,构建统一的执行计划模型,并通过将不同的执行模式,以group方式聚合到一起,为调度提供统一执行单元。
-
PipelineGraph 将用户api提交的PipeleTask构建出PipelineGraph: 将用户api转换为算子后对应一个vertex,veretx之间的数据依赖以edge表示。PipelineGraph只是将api构建为结构化的逻辑执行计划,没有物理执行的语义。
-
ExecutionGraph 将PipelineGraph基于不同的计算模型,将一组可重复执行的vertex聚合到一起,构建对应的ExecutionGroup,每个group表示可以独立调度执行的单元,一个group可以由一个或者多个vertex构建,可以看做一个小的执行计划,group内部数据以pipeline模式交换,group之间数据以batch模式交换。group描述了具体的执行模式,支持嵌套,可以只执行一次,也可只执行多次,可以一次执行一个或者多个窗口的数据。group如下图所示。 ExecutionGroup最终会转换为调度执行的基本单元cycle。

调度模型
调度将基于ExecutionGraph定义的ExecutionGroup生成调度基本单元cycle。cycle描述为可循环执行的基本单元,包含输入,中间计算和数据交换,输出的描述。调度执行过程主要是:
- 将执行计划划分为一组cycle,cycle与cycle之间如果没有数据依赖,可以串行执行,也可以并行执行。
- 依据cycle调度数据策略,依次调度执行cycle。
- 直到所有cycle执行结束,返回调度执行结果。
每个cycle包含一组可被执行的ExecutionTask,每个task可以被分发到远程执行。一个cycle内的所有execution task可以分为如下: head task: cycle数据流的起点,调度向head task发送一轮执行的event,然后从source,或者上一个cycle输出中读取数据,处理后发送给下游 tail task: cycle数据流的结尾,处理完数据后,向调度发送event,表示完成一轮计算。 其余非head/tail task: 中间执行task,接收上游输入数据,处理后直接发送给下游执行。
cycle调度执行的过程,就是不断发送event给head,并从tail收到返回event的过程,整个过程类似一个“循环”,如下图所示。调度根据不同的cycle类型,初始化调度状态,调度的过程也是状态变迁的过程,根据收到的event,决定下一轮要发送给head的event类型。

Runtime执行
整体介绍
Runtime模块负责GeaFlow所有模式任务(包括流批、静态/动态图)的具体计算和执行。其整个worker流程如下:
- Scheduler调度器负责将各种类型的Event发送给Container处理
- Dispatcher(继承至AbstractTaskRunner)负责接收来自Scheduler发送的Event,然后将Event按照其workerId分发给指定的TaskRunner进行处理
- TaskRunner(也继承至AbstractTaskRunner)负责从taskQueue中获取TASK(Event),具体Event事件将交由Task进行处理,其整个生命周期包括:创建、处理及结束,对于异常的Task,可以直接中断。
a. Task创建和初始化会根据CreateTaskEvent事件来完成,Task生命周期结束会根据DestroyTaskEvent事件来完成。
b. 其它类型的Event,都将通过相应的CommandEvent的execute()来完成具体计算语义层面的逻辑(例如:根据InitCycleEvent事件Worker将进行上下游依赖构建;根据LaunchSourceEvent事件Worker将触发source开始读数据等)

当前Task中的TaskContext核心数据结构,主要包括:负责执行计算的Worker、负责下游节点从上游异步读取数据的FetchService以及负责将执行Worker产生的数据向下游输出的EmitterService。
- Worker:其主要负责流图数据的对齐处理以及将每批处理结束后相应的DoneEvent callback回Scheduler,Scheduler依据相应的DoneEvent进行后续的调度逻辑。
- FetchService:负责异步的从上游channel中Pull数据,并将其通过worker注册的Listener,将数据放入worker processing队列中。
- EmitterService:负责将Worker产生的数据进行partition写入到对应的Channel中。
Command Event
- Command Event分为两种:
- 普通的Command Event,不带具体的execute执行逻辑,通常用于Trigger Task或Cycle进行生命周期的开始和结束;
- 可执行的Command Event,自身具备execute执行逻辑,例如用于Cycle的初始化、Source节点的数据读取、处理节点的计算、Cycle结束后的清理等等。
- 在调度模块中,会将各种类型的Event构建成一个State Machine,用于整个调度任务的生命周期管理。
- 开发者可以根据设计需要扩展Event以及实现对应的execute计算逻辑,同时加入到State Machine中,Scheduler就可以自动将其按照期望的方式进行调度和执行。
容错和异常恢复
集群组件容错
对于运行时的所有组件进程,比如master/driver/container,都基于context初始化和运行。在新创建进程时,首先构建进程需要的context,每个进程在初始化时将context做持久化。当进程异常重启后,首先恢复context,然后基于context重新初始化进程。
作业异常恢复

-
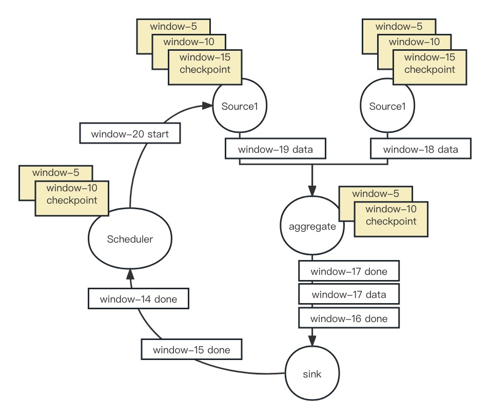
作业分布式快照 调度器根据当前自身调度状态,确定对运行中的任务发送新的windowId,触发对新窗口的计算。当每个算子对应窗口计算结束后,如果需要对当前窗口上下文做快照,则将算子内对应状态持久化到存储中。 最终调度器收到某个窗口的所有任务执行结束的消息后,也会按需要对该调度元信息做一次快照并持久化,才标志这个窗口的处理最终成。当调度和算子恢复到这个窗口上下文时,则可以基于该窗口继续执行。
-
快照持久化 在一个window计算完成做一次快照时,可以选择快照存储的方式。目前可选MEMORY,ROCKSDB, JDBC。
-
状态恢复 快照存储是分布式的,每个组件,调度和算子之间各自存储并持久化。在恢复时,首先调度先从存储中恢复上一次完成执行的windowId,并调度的上下文恢复到对应windowId对应的快照。然后对所有worker发送rollback指令,每个worker恢复到指定窗口上下文。最后由调度开始继续发送执行任务,从恢复状态基础上继续执行。